引言: 企业出海,安全合规不再是选择题,而是必答题
2025 年底,Meta 宣布收购 AI Agent 初创公司 Manus,这笔交易成为年度最受关注的 AI 并购案之一。回顾 Manus 的发展历程:产品发布后迅速获得美元融资,随后将公司主体迁至新加坡,实现一亿美元 ARR,最终被科技巨头收购。在这条高速发展的路径中,主体迁移新加坡是一个被反复提及的关键决策——它不仅关乎数据合规与法律架构,更是打开国际市场大门的战略布局。
这一案例为中国 AI 创业者提供了清晰的参照:凭借国内成熟的产品化能力和完善的供应链体系,出海拓展全球市场正成为 AI 时代的重要机遇。然而,机遇背后是不可忽视的合规挑战——数据跨境、多地监管、隐私保护、存储架构等问题,必须在业务扩张之前就完成系统性规划。
本文面向安全合规领域的开发者,梳理 AI 出海面临的核心合规挑战,并介绍阿里云日志服务(SLS)如何提供全链路的技术支撑。
出海合规:三道必须跨越的门槛
数据架构的隐患:"三明治模式"
当前许多出海企业的数据架构呈现典型的"三明治"形态:
- 顶层:海外用户产生数据,海外资本注入资金
- 中层:核心研发与运营团队驻扎国内
- 底层:调用 OpenAI、Anthropic、Google 等海外模型服务
这种架构导致数据流转路径异常复杂:用户数据从海外传至国内处理,再转发至美国等地的模型服务商进行推理,最后返回用户。数据在多个司法管辖区之间反复穿梭,同时触发多地的数据主权审查。
全球主要经济体在数据立法时都遵循一个基本原则:本地产生的数据,主权归属本地。"三明治"架构恰恰与这一原则相悖,使企业暴露在多重合规风险之下。

三大市场的监管差异
出海企业通常需要同时应对中国、美国、欧盟三个主要法域的合规要求,它们的监管重心各有侧重。
美国:诉讼驱动,后果严重
美国监管的特点是以诉讼为核心手段,一旦被执法机构"盯上",往往面临连锁反应式的处罚。
典型案例:儿童教育机器人品牌 Apitor 因违反《儿童在线隐私保护法》(COPPA)受到处罚。其违规行为包括:通过 SDK 收集儿童精确位置信息、将数据回传中国服务器、隐私政策与实际操作严重不符。最终结果是 50 万美元和解金,外加十年期强制整改令——需销毁违规数据、接受第三方审计、定期提交合规报告。这种长周期、高成本的整改要求,几乎等同于产品在北美市场的"出局"。
欧盟:GDPR 的严格执行
欧盟以《通用数据保护条例》(GDPR)为核心,建立了全球最严格的数据保护体系。其核心理念是:数据归用户所有,企业使用需获得明确授权。
GDPR 的五项关键要求:
| 要求 | 说明 |
|---|---|
| 高额罚款 | 违规罚款可达全球营收的 4%,科技巨头屡被开出天价罚单 |
| 被遗忘权 | 用户有权要求删除其数据,对已用于模型训练的数据如何处理是 AI 企业的难题 |
| 数据最小化 | 只能收集业务运行所必需的最少数据 |
| 知情同意 | 必须以清晰易懂的语言告知用户数据用途、存储期限、共享对象 |
| 跨境限制 | 数据出境需满足充分性认定或签署标准合同条款 |
值得警惕的案例:某消费级摄像头产品因中国工程师通过 VPN 访问存储在欧洲的用户数据,被德法两国数据保护机构认定为等效的数据跨境传输。这表明欧盟监管不仅审查数据的物理存储位置,更关注谁能访问这些数据。
中国:备案先行,合规底线
国内以《网络安全法》《数据安全法》《个人信息保护法》构建了完整的数据合规框架。对于 AI 出海业务,有两项硬性要求:
- 数据出境合规:涉及个人信息或重要数据出境,需完成安全评估或标准合同备案
- AI 服务备案:算法备案是基础要求;具有舆论属性或内容生成能力的应用,还需完成生成式 AI 服务备案(俗称"双备案")
此外,《网络安全法》第二十一条明确规定:网络日志留存期限不少于六个月。这对日志采集与审计系统提出了明确的技术要求。
合规挑战与解决方案
面对上述复杂的合规环境,AI 出海企业需要一套完整的技术方案来支撑合规要求。以下从三个核心合规挑战出发,介绍阿里云日志服务(SLS)提供的解决方案。
如何实现操作审计与安全事件的快速溯源?
挑战
在美国监管的「顺藤摸瓜」式执法模式下,企业一旦被调查,需要提供完整的证据链来证明合规性。这意味着不仅要记录「谁在何时做了什么」,还要能够快速还原事件的完整上下文。
然而,现代云环境面临着两大挑战:
- 控制面与数据面的割裂:云端的资源变更(如 OpenAPI 调用)与底层的运行时行为天然处于两个平行的观测维度
- 异构数据的孤岛效应:K8s 的编排事件、ECS 的系统日志以及云产品的操作记录分散在不同的存储介质中,缺乏统一的上下文关联
这种多维度的碎片化导致运维与安全团队深陷「数据丰富但信息贫乏」的困境。当异常发生时,仅凭离散的日志,很难将一个高阶的 API 操作精准映射到底层的进程执行或文件读写。
解决方案:云监控2.0日志审计
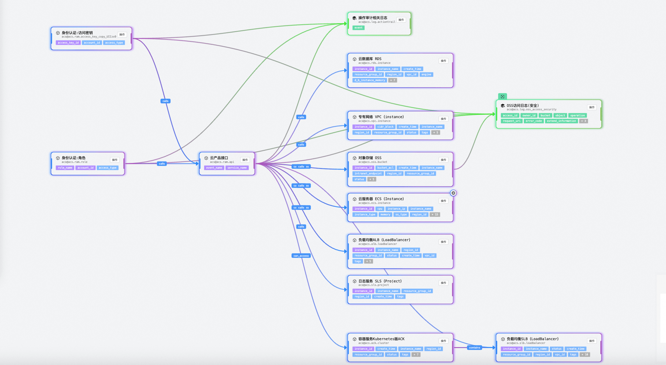
云监控2.0日志审计 打破了传统的单点日志查询模式,通过统一采集基座配合三大核心分析能力,构建完整的审计体系。

核心能力:
- 统一采集基座:整合云产品日志与端侧运行时数据,屏蔽数据来源的碎片化差异。通过 LoongCollector 以轻量级、无侵入的方式深入 ECS 主机和容器内部,实时采集文件访问、进程活动等信息。
- UModel 实体建模:将离散日志映射到具体的云资源对象(如 Pod、ECS、AK),建立资产视角的上下文。系统基于日志上下文自动识别并连接不同层级的同一实体(如 ACS 层的 ECS 实例即 Infra 层的主机,Infra 层的主机即 K8s 层的节点)。
- 跨域关联:打通 ACS(云控制层)、Infra(基础设施层)与 K8s(容器编排层),实现跨层级链路追踪。审计人员能够跨越日志源的边界,快速完成复杂的溯源任务。

- 告警调查与风险溯源:提供基于实体的风险发现与溯源能力,支持内置与自定义规则。告警通过调查按钮直达风险拓扑,将复杂的风险关系以拓扑图的方式直观呈现。

合规效果:
- AK 审计场景:当发生 AK 泄露时,系统不再展示孤立的操作记录,而是将 AK 的使用轨迹绘制成完整的调用链路。管理员可清晰看到该 AK 关联的角色权限及历史访问过的资源,快速厘清「谁持有密钥,动了什么数据」。

- 网络异常流量检测场景:面对复杂的云网络环境,仅靠 IP 地址很难快速定位问题。日志审计 2.0 集成 VPC 流日志,让网络合规审计变得更加高效。通过地理位置、公网流量等维度,实时监测和分析异常网络流量的来源,例如攻击尝试或突发的不明大流量访问

- 容器威胁感知场景:当容器内部被执行未授权命令时(如 Ollama 漏洞被利用写入敏感路径),系统通过对进程事件及文件操作建模,管理员可以从风险进程顺藤摸瓜,找到其上下游调用关系,将攻击路径清晰还原为「异常进程 → Pod → K8s」。

- 主机暴力破解场景:一旦检测到暴力破解告警,系统自动构建从底层主机到云端 ECS 的关联视图,并展示 VPC、安全组等周边资产,帮助运维人员迅速判断内网横向移动的风险边界。

这种方案让日志审计不再是孤立的数据查询,而是围绕资源对象的全生命周期行为分析,真正实现从「看日志」到「掌全局」的安全运营升级。
如何满足日志留存与集中审计的法规要求?
挑战
全球各主要法域对日志留存都有明确的强制性要求:
- 中国《网络安全法》:网络日志留存不少于六个月
- 欧盟 GDPR:要求数据访问可追溯,能够证明数据处理的合法性
- 美国各行业法规:如 PCI-DSS、HIPAA 等对日志审计有严格规定
对于出海企业而言,更大的挑战在于:业务横跨全球多个地域,不同地域的日志需要满足数据本地化存储要求,同时又需要实现集中化分析以满足安全运营需求。一个基础的全球数据存储布局至少需要覆盖四个节点:
- 美国:覆盖北美及大部分中南美洲市场
- 欧盟:通常选择法兰克福,覆盖整个欧盟及英国市场
- 新加坡:覆盖东南亚市场(印度、沙特、日韩等需单独节点)
- 中国:服务国内用户
传统方案往往导致「信息孤岛」——日志分散在不同地域、不同账号,无法形成统一的安全视图。
解决方案:日志审计(新版)
阿里云日志审计(新版) 专为跨地域、跨账号的日志集中管理而设计,已通过《信息安全技术 网络安全专用产品安全技术要求》(GB 42250-2022)及《信息安全技术 日志分析产品安全技术要求》(GA/T 911-2019)认证,是国家认可的网络安全专用产品。备注:当前以独立的应用形态存在,后续将于云监控 2.0 彻底融合。

核心能力:
- 多日志中心汇总:支持将国内日志存储到上海中心、国外日志存储到新加坡中心,满足跨境合规的数据本地化要求。日志只需接入一次,即可根据规则配置汇总到多个目标日志库。
- RD 资源目录跨账号采集:基于阿里云资源目录(RD),管理员可以一键将成员账号的所有日志汇总到管理员账号下,实现组织级别的统一审计。当资源目录下有账号新增或变更时,系统会自动适应。
- 云产品日志自动化接入:深度集成操作审计(ActionTrail)、对象存储(OSS)、专有网络(VPC)、负载均衡(SLB)等关键云产品的日志。用户无需手动配置复杂的投递规则,只需简单的接入操作即可自动完成底层资源的编排与日志流转。

这种方案打破了「信息孤岛」,在满足各地数据本地化存储要求的同时,实现了全球日志的统一管理和安全洞察。
如何保护敏感数据,防止隐私泄露?
挑战
GDPR 的「数据最小化原则」要求企业只能收集业务必需的最少数据,同时各国对敏感数据(生物识别、儿童数据等)的保护要求越来越严格。
然而,AI 应用的日志中往往隐藏着大量敏感数据:
- 用户咨询里可能出现手机号、订单号、收货地址
- 后端业务日志中常常包含银行卡号、接口 IP、账户 ID
- 工单流转过程中甚至会附带内部 Token、用户名
这些信息若在系统内未经处理地流转、存储或导出,不仅违反数据最小化原则,更可能在调试、共享或导出日志时意外泄露。然而,现实场景中又无法简单地「少打日志」或「去掉字段」——日志是运维排障的工具,是运营分析的基础,也是安全审计的依据。
解决方案:脱敏函数
SLS 提供了丰富的脱敏方案,用户可以根据情况灵活选择:

- Logtail 端侧脱敏(数据流 1):配置 SLSLogtail采集后,在端侧进行处理脱敏,然后写入 SLS 日志库中。
- Logtail + Ingest Processorer 脱敏(数据流 2)组合: 对于日志产生速度较高,且需要进行大量正则处理的场景,iLogtail 本身也会占用一定的计算资源。为了避免高强度的资源占用严重影响服务器上的其他业务进程,可以在 Logtail 端侧仅配置采集任务,然后通过 Ingest Processorer (写入处理器)配置 SPL 语句在日志服务侧完成脱敏处理。
- SDK+ Ingest Processorer 脱敏(数据流 3)组合:除了通过 Logtail 采集日志外,我们还可以基于SDK通过接口调用完成日志写入,通过Ingest Processorer里设置脱敏语句,脱敏处理在日志服务中完成,不占用端侧资源。
传统数据脱敏往往采用正则处理的方式,但在面对日益复杂的数据场景时,正则表达式的局限性也逐渐凸显:处理十多种敏感信息类型需要编写数十个复杂正则表达式,维护成本呈指数级增长;多重嵌套的正则操作会严重拖慢实时处理性能;JSON、URI、纯文本的混合日志格式难以用统一正则配置高效处理。 为此,SLS 推出了全新的 mask(脱敏)函数,能够对结构化和非结构化日志中的敏感数据进行精准识别和脱敏,无需编写复杂正则,开箱即用。
核心能力:
- 内置匹配(buildin):开箱即用,内置对常见 6 种敏感信息的智能识别能力——手机号、身份证、邮箱、IP 地址、座机电话、银行卡号。无需编写任何正则表达式,仅需在配置中指定要脱敏的类型即可。
- 关键字匹配(keyword):智能识别任意文本中符合 "key":"value"、'key':'value' 或 key=value 等常见 KV 对格式的敏感信息。即使数据嵌套多层 JSON 结构,也只需配置最内层的 Key 即可精准匹配,特别适合处理 AI 应用中常见的复杂嵌套日志。
- 按需保留:针对不同敏感字段,可定制化保留前后缀字符。例如手机号保留前三后四位(199****2345),既保护用户隐私,又方便运维人员进行问题排查和用户身份核验,实现安全与可用性的平衡。
- 高性能处理:相比传统正则方案,mask 函数在复杂脱敏场景下性能提升可达 2.8 倍,特别适用于大数据量和多类型敏感信息混合处理的场景。
结语
对于 AI 出海企业而言,合规不是「要不要做」的选择题,而是「该怎么做」的必答题。从 Manus 的成功路径可以看到,前置解决数据合规、法律合规问题,是融入国际市场的关键一步。
在实践中,有三条经验值得借鉴:
- 合规布局比业务推进早半步:很多企业发展速度非常快,短短几个月用户就能涨到数万。如果在用户爆发后才考虑数据架构迁移或团队海外落地,不仅成本极高,风险也更大。合规规划应当与产品规划同步启动。
- 合规是持续运营而非一次性工作:全球监管环境在不断演进,GDPR 在持续更新,各国数据保护法规也在陆续出台。企业需要建立持续的合规监控机制,而非将合规视为一次性的"过审"项目。
- 技术方案要支撑业务敏捷性:选择能够自动适应业务变化的技术方案——如自动发现新增云资源、自动适配新增账号、自动识别敏感数据——避免合规成为业务发展的瓶颈。
阿里云日志服务(SLS)通过日志审计、数据脱敏等能力,为出海企业提供了从日志采集、存储、脱敏到分析溯源的全链路合规支撑。无论是满足《网络安全法》的日志留存要求,还是应对 GDPR 的数据保护挑战,都能提供坚实的技术底座。
合规之路虽然复杂,但有了正确的技术方案和前瞻性的布局,AI 企业就能在全球化浪潮中稳健前行,书写属于自己的出海故事。